
Bệnh viện Hữu nghị Đa khoa Nghệ An là Bệnh viện Đa khoa hạng I, tuyến cuối cùng về khám, chữa bệnh đa khoa trên địa bàn tỉnh Nghệ An đồng thời tuyến cuối khám, chữa bệnh về chuyên ngành Nội khoa, Ngoại khoa và Sản phụ khoa của khu vực Bắc trung bộ. Có chức năng, nhiệm vụ tham mưu cho ngành Y tế xây dựng chiến lược phát triển các chuyên ngành thuộc lĩnh vực khám chữa bệnh trên toàn tỉnh và khu vự.

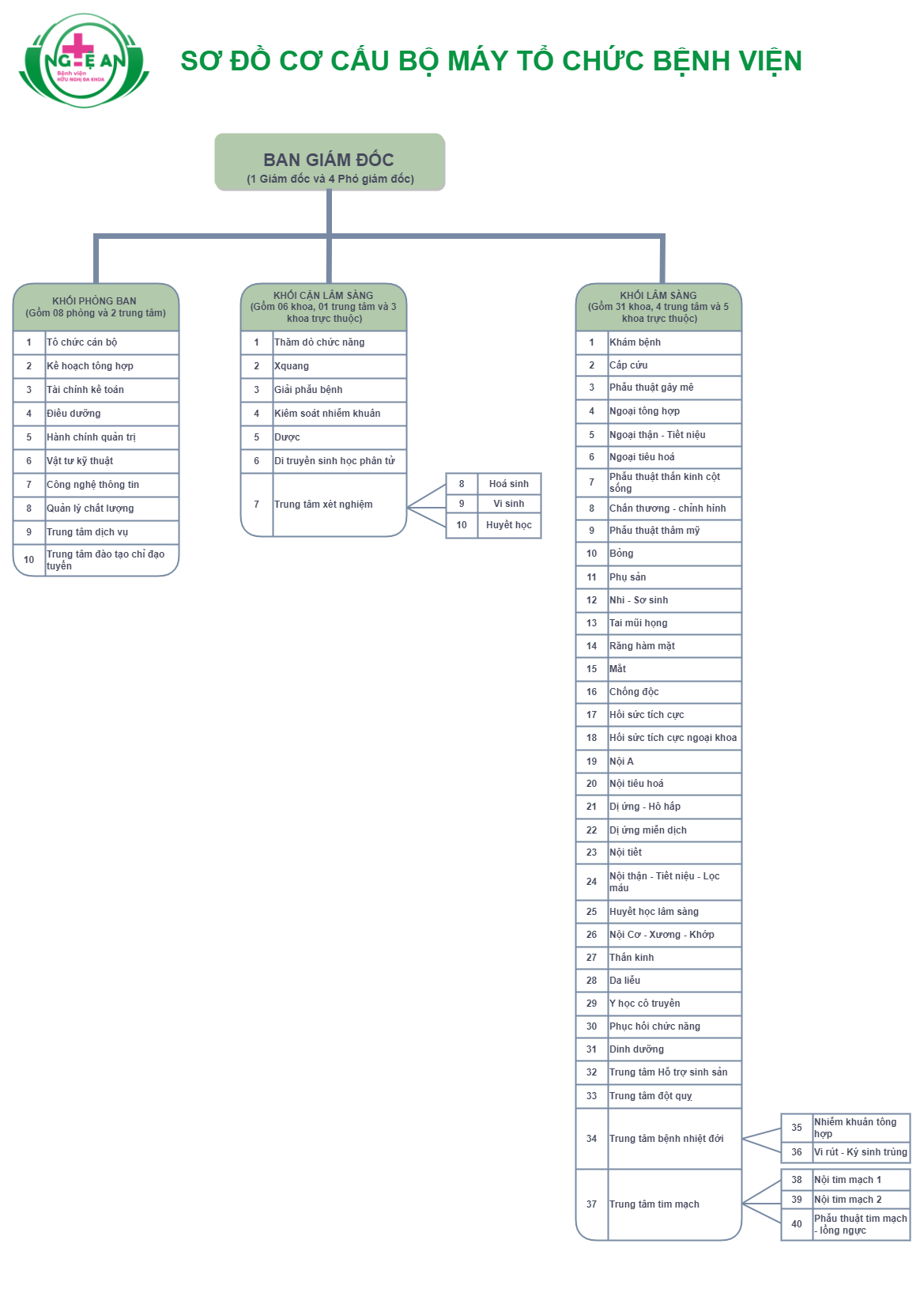
Cơ cấu tổ chức, bộ máy: Tính đến thời điểm hiện tại Bệnh viện có tất cả 60 khoa, phòng, trung tâm bao gồm:
Với quy mô nhân lực hiện có:
Tổng số công chức, viên chức và người lao động hiện có mặt làm việc tại Bệnh viện có đến thời điểm hiện tại là :1688 người.
Viên chức: 1316 người, trong đó:
Hợp đồng lao động: 372 người (79 người hợp đồng nội viện, 04 hợp đồng chuyên gia, 04 cán bộ của Ban Bảo vệ và Chăm sóc sức khỏe, 02 giảng viên trường Đại học Y Vinh tham gia khám chữa bệnh, giảng dạy tại viện và 134 hợp đồng làm việc ở Trung tâm dịch vụ, còn lại 149 người ký hợp đồng kinh tế, chăm sóc cây cảnh, vệ sinh, vệ sĩ tại Bệnh viện).
Sinh viên đi lâm sàng của các Trường đại học, cao đẳng; học viên từ các Bệnh viện khác; giáo viên tại Trường Đại học Y khoa Vinh được cử làm việc tại Bệnh viện.
Hiện nay, Bệnh viện đang cử đi đào tạo 127 cán bộ gồm: 06 Tiến sỹ, 35 BSCKII, 20 BSCKI, 37 thạc ỹ, 06 BS nội trú, 21 định hướng, chuyên sâu.
Quy mô giường bệnh hiện nay của Bệnh viện là 1960 giường. Lưu lượng bệnh nhân khám giao động từ 1300 – 1600 người/ngày; bệnh nhân điều trị nội trú luôn ở mức từ 2300 -2500 người/ngày.
Cơ sở vật vất: Bệnh viện đóng trên diện tích đất rộng lớn, được UBND tỉnh Nghệ An giao quản lý và sử dụng tổng diện tích là 74.848 m2. Tổng diện tích sàn xây dựng: 77.450 m2, diện tích xây dựng các hạng mục công trình là 30.212 m2 được chia thành 33 khối nhà nghiệp vụ khác nhau.
Bệnh viện có hơn 442 loại trang thiết bị y tế chuyên sâu, trong đó có nhiều trang thiết bị công nghệ cao và hiện đại đáp ứng được chức năng nhiệm vụ của Bệnh viện đa khoa tuyến cuối khu vực Bắc Trung bộ.
Cơ cấu tổ chức Đảng: Tổ chức Đảng hoạt động theo mô hình Đảng bộ cấp cơ sở, có cấu trúc đồng nhất với tổ chức bộ máy chuyên môn của Bệnh viện, gồm 45 chi bộ trực thuộc Đảng bộ Bệnh viện với tổng số 452 đảng viên.
Cơ cấu tổ chức đoàn thể:
Công đoàn Bệnh viện gồm 52 Công đoàn bộ phận trực thuộc với tổng số đoàn viên 1688 đoàn viên.
Đoàn TNCS Hồ Chí Minh Bệnh viện gồm có 38 Liên Chi Đoàn trực thuộc với tổng số đoàn viên 633 đoàn viên.
Hội Cựu chiến binh Bệnh viện tổng số hội viên 19 hội viên.
Bệnh viện Hữu nghị Đa khoa Nghệ An là Bệnh viện Đa khoa hạng I, tuyến cuối cùng về khám, chữa bệnh đa khoa trên địa bàn tỉnh Nghệ An đồng thời tuyến cuối khám, chữa bệnh về chuyên ngành Nội khoa, Ngoại khoa và Sản phụ khoa của khu vực Bắc trung bộ. Có chức năng, nhiệm vụ tham mưu cho ngành Y tế xây dựng chiến lược phát triển các chuyên ngành thuộc lĩnh vực khám chữa bệnh trên toàn tỉnh và khu vực; Trực tiếp triển khai thực hiện cấp cứu, khám bệnh, chữa bệnh cho nhân dân trong tỉnh, các tỉnh trong khu vực và nước bạn Lào; đào tạo cán bộ y tế; nghiên cứu khoa học về y học; chỉ đạo tuyến dưới về chuyên môn, kỹ thuật; tham gia công tác phòng bệnh; hợp tác quốc tế; là cơ sở đào tạo thực hành cho một số các Trường Đại học uy tín và cao đẳng Y – Dược trong cả nước. Cụ thể như sau:
Trong đó đối với nhiệm vụ cấp cứu khám chữa bệnhvà phòng bệnh, Bệnh viện HNĐK Nghệ An là một Bệnh viện đa khoa hoàn chỉnh với các chuyên khoa:
Hệ nội có 24 chuyên khoa bao gồm:
Hệ ngoại có 12 chuyên khoa bao gồm:
Hệ cận lâm sàng (9 khoa) bao gồm:
Thực hiện thường quy 10.969 kỹ thuật của các phân tuyến trong quá trình khám chữa bệnh, Bệnh viện đã đầu tư hệ thống trang thiết bị hiện đạivới hơn 442 loại trang thiết bị y tế chuyên sâu, trong đó có nhiều trang thiết bị công nghệ cao, như: Hệ thống thụ tinh ống nghiệm; Hệ thống chụp mạch ; Hệ thống tán sỏi điện từ trường; Hệ thống điện sinh lý cơ tim; Hệ thống phòng mổ hiện đại có khí sạch áp lực dương phục vụ công tác mổ tim, mổ ghép thận; máy gây mê hiện đại, hệ thống phẫu thuật nội soi; Máy chụp cộng hưởng từ MRI 1.5T; Máy CT scanner 64 dãy và 16-32 dãy; Máy chụp X-Quang kỹ thuật số; Các máy siêu âm 4D, 3D, siêu âm tim – mạch; Hệ thống giải trình tự gen; Hệ thống xét nghiệm tự động sinh hóa, miễn dịch, điện giải tự động thế hệ mới hiện đại ; hệ thống xét nghiệm huyết học, đông máu tự động hiện đại; Hệ thống trang thiết bị cho hệ hồi sức cấp cứu đã từng bước hoàn thiện (đã có hơn 60 máy thở, 01 máy lọc máu liên tục, hơn 200 mornitor, chuẩn bị đầu tư máy ECMO, thêm 02 máy lọc máu liên tục)… Hệ thống modul xét nghiệm tự động Cobas 6000; Hệ thống xét nghiệm PCR đo tải lượng virus…
Trong quá trình thực hiện nhiệm vụ, Bệnh viện luôn nhận được sự quan tâm của UBND tỉnh Nghệ An, Sở Y tế Nghệ An và các Bệnh viện Trung ương như Bệnh viện K, Bệnh viện Bạch Mai, Bệnh viện Việt Đức, Bệnh viện Chợ rẫy, Bệnh viện Từ Dũ, Bệnh viện Trung Ương Huế,… và các trường Đại học Y Hà Nội, Đại học Y Huế, Đại học Y Hải Phòng, Đại học Y Thái Bình, Đại học Y khoa Vinh, Đại học Y dược Thành phố Hồ Chí Minh… cùng với sự lãnh đạo đúng hướng của Đảng ủy, Ban Giám đốc và tập thể cán bộ viên chức luôn đoàn kết, thống nhất thực hiện mọi sự chỉ đạo của lãnh đạo, khắc phục khó khăn hoàn thành tốt nhiệm vụ là một Bệnh viện Chuyên khoa hạng I, tuyến cuối về chuyên môn kỹ thuật khám bệnh, chữa bệnh khu vực Bắc Trung Bộ, thực hiện chức năng khám chữa bệnh cho nhân dân tỉnh Nghệ An, các tỉnh lân cận và Nhân dân Lào.
Trở thành Bệnh viện đa khoa hạng đặc biệt, là cơ sở thực hành nguồn lực y tế đạt chuẩn trường đại học thực hành.
Mang đến các dịch vụ chăm sóc y tế vượt trội bằng cách không ngừng cập nhật các phương pháp khám chữa bệnh hiện đại và tối ưu, đảm bảo đầu tư phát triển liên tục về khoa học công nghệ cao và kiến thức mới.
Đổi mới, hội nhập, chuyên nghiệp.

TUYỂN DỤNG MỚI